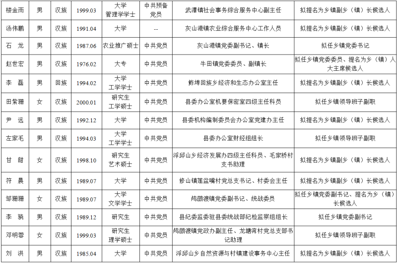
为了加强对干部选拔任用工作的监督,提高识别和任用干部的准确程度,现对县委常委会会议研究决定的拟任职人选进行任前公示。

欢迎广大干部群众反映拟任职人选思想作风、道德品质、工作能力、廉政勤政等方面存在的问题。反映问题可以通过信函、电话或到受理单位当面反映等形式进行。凡反映问题者,必须签署或告知本人真实姓名、工作单位或住址;对匿名信,公示期间一般不予受理。所反映的问题,必须真实、准确,内容尽量具体详细,并尽可能提供有关调查核实线索,严禁借机造谣中伤、串联诬告。反映问题者将受到保护。
举报受理期限:2026年4月30日至2026年5月9日
受理单位:中共桃江县委组织部干部监督组
联系电话:0737-12380转3 0737-8218136
中共桃江县委组织部
2026年4月29日
📌 信息来源:桃江县人民政府官网
本文仅用于便民公益信息分享,无商业用途;如有侵权请联系删除。
本文仅用于便民公益信息分享,无商业用途;如有侵权请联系删除。


